这篇文章主要介绍了C++数据结构之单链表,链表是由一个个结点链结成的。结点包括数据域和指针域两部分,数据域用来存储数据元素的信息,指针域用来存储下一个结点的地址,更详细内容请需要的小伙伴参考下面文章内容
(❁´◡`❁) 单链表
前言
上篇顺序表结尾了解了顺序表的诸多缺点,链表的特性很好的解决了这些问题,本期我们来认识单链表。
一、链表是什么
链表是一种物理存储结构上非连续、非顺序的存储结构,数据元素的逻辑顺序是通过链表中的指针链接依次实现的。

- 由图,链式结构在逻辑上是连续的,但是物理上不一定连续
- 显示中结点一般是从堆上申请出来的
- 从堆上申请的空间,是按照一定的策略划分的,两次申请的空间,可能连续,可能不连续,见顺序表

链表的分类
链表也可以分为很多种
1. 单向或者双向
2. 带头或者不带头
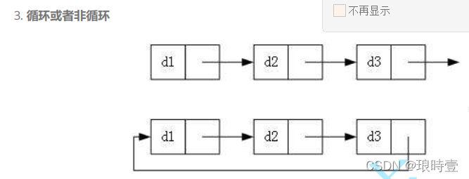
3. 循环或非循环



我们最常用的还是无头单向非循环链表和带头双向循环链表 本篇我们实现无头单向非循环链表增删查改
二、链表的实现
基本结点结构
typedef int SLTDateType;
typedef struct SListNode
{
SLTDateType data;
struct SListNode* next;
}SListNode;头文件
//llist.h
#pragma once
#include <stdio.h>
#include <assert.h>
#include <stdlib.h>
#include <string.h>
typedef int SLTDateType;
typedef struct SListNode
{
SLTDateType data;
struct SListNode* next;
}SListNode;
// 动态申请一个节点
SListNode* BuySListNode(SLTDateType x);
// 单链表打印
void SListPrint(SListNode* plist);
// 单链表尾插
void SListPushBack(SListNode** pplist, SLTDateType x);
// 单链表的头插
void SListPushFront(SListNode** pplist, SLTDateType x);
// 单链表的尾删
void SListPopBack(SListNode** pplist);
// 单链表头删
void SListPopFront(SListNode** pplist);
// 单链表查找
SListNode* SListFind(SListNode* plist, SLTDateType x);
// 单链表在pos位置之后插入x
// 分析思考为什么不在pos位置之前插入?
void SListInsertAfter(SListNode* pos, SLTDateType x);
// 单链表删除pos位置之后的值
// 分析思考为什么不删除pos位置?
void SListEraseAfter(SListNode* pos);
// 单链表的销毁
void SListDestory(SListNode* plist);动态申请一个节点

// 动态申请一个节点
SListNode* BuySListNode(SLTDateType x)
{
SListNode* newnode = (SListNode*)malloc(sizeof(SListNode));
if (newnode == NULL)//申请失败
{
printf("malloc fail\n");
exit(-1);
}
else
{
newnode->data = x;
newnode->next = NULL;
}
return newnode;
} 单链表打印
链表单个结点中,data存储数据,next存储下一个结点的地址,可以通过next访问下一个结点


// 单链表打印
void SListPrint(SListNode* plist)
{
SListNode* cur = plist;
while (cur != NULL)
{
printf("%d->", cur->data);
cur = cur->next;//访问下一个结点
}
printf("NULL\n");
}单链表尾插

这里传入了头结点的地址的指针,是因为有可能要改变头结点的情况,传址调用幻术,如果只传入*plist,相当于只改变形参,实参不会有实际改变,通过pplist可以解决这个问题

// 单链表尾插
void SListPushBack(SListNode** pplist, SLTDateType x)
{
SListNode* newnode = BuySListNode(x);
if (*pplist == NULL)//空链表
{
*pplist = newnode;
}
else
{
SListNode* tail = *pplist;//遍历至最后插入
while (tail->next != NULL)
{
tail = tail->next;
}
tail->next = newnode;
}
}单链表的尾删
一前一后遍历,找到空后直接free(tail),将prev->next置空即可

// 单链表的尾删
void SListPopBack(SListNode** pplist)
{
assert(pplist);
if (*pplist == NULL)//空链表,无需删除
{
return;
}
else
{
SListNode* prev = NULL;
SListNode* tail = *pplist;
{
while (tail->next != NULL)
{
prev = tail;
tail = tail->next;
}
free(tail);
tail = NULL;
prev->next = NULL;
}
}
}单链表的头插

有点绕,要多想想
// 单链表的头插
void SListPushFront(SListNode** pplist, SLTDateType x)
{
assert(pplist);
SListNode* newnode = BuySListNode(x);
newnode->next = *pplist;
*pplist = newnode;
}单链表头删

比较简单
// 单链表头删
void SListPopFront(SListNode** pplist)
{
assert(pplist);
if (*pplist == NULL)//链表为空
{
return;
}
else
{
SListNode* next = (*pplist)->next;
free(*pplist);
*pplist = next;
}
}
// 单链表查找
遍历即可
SListNode* SListFind(SListNode* plist, SLTDateType x)
{
SListNode* cur = plist;
while (cur != NULL)
{
if (cur->data = x)
{
return cur;
}
cur = cur->next;
}
retuen NULL;
}*单链表在pos位置之后插入x
为什么不在pos之前插入,由于我们是单向链表,需要从头遍历查找pos,如果在pos之前插入,找到pos还需找到pos之前的地址,对所传参数不友好,所以我们一般在后插入

//单链表在pos位置之后插入x
void SListInsertAfter(SListNode* pos, SLTDateType x)
{
assert(pos);
SListNode* newnode = BuySListNode(x);
newnode->next = pos->next;
pos->next = newnode;
}单链表删除pos位置之后的值 为什么不删除pos位置,同上,在逻辑上和传参不友好.

// 单链表删除pos位置之后的值
void SListEraseAfter(SListNode* pos)
{
assert(pos);
SListNode* next = pos->next;
if (next)
{
pos->next = next->next;
free(next);
next = NULL;
}
}单链表的销毁 链表不像顺序表连续删头就可以,由于链表是一个一个分散的结点,需要逐一删除

// 单链表的销毁
void SListDestory(SListNode** pplist)
{
assert(*pplist);
SListNode* cur = *pplist;
while (cur)
{
SListNode* next = cur->next;
free(cur);
cur = next;
}
*pplist = NULL;
}总结
链表相比但链表难度提升不少,对c的掌握也变大,不清晰的地方要多想多画图。还请斧正
到此这篇关于C++ 数据结构超详细讲解单链表的文章就介绍到这了,更多相关C++ 单链表内容请搜索编程学习网以前的文章希望大家以后多多支持编程学习网!
本文标题为:C++ 数据结构超详细讲解单链表
基础教程推荐
- C语言数组长度的计算方法实例总结(sizeof与strlen) 2023-04-26
- C语言的三种条件判断语句你都了解吗 2023-03-05
- 利用QT设计秒表功能 2023-05-30
- VisualStudio2010安装教程 2023-01-05
- Qt数据库应用之实现通用数据库请求 2023-03-18
- g++: const 丢弃限定符 2022-10-07
- 纯C++代码详解二叉树相关操作 2023-05-15
- character-encoding – Linux中最常见的C语言编码(和Unix?) 2023-11-21
- 05-C语言进阶——动态内存管理 2023-11-20
- C语言植物大战数据结构二叉树递归 2023-04-09
