单链表是后面要学的双链表以及循环链表的基础,要想继续深入了解数据结构以及C++,我们就要奠定好这块基石!接下来就和我一起学习吧
这里我们来简单实现单链表的增删查找。
1、单链表
概念:链表是一种物理存储结构上非连续、非顺序的存储结构,数据元素的逻辑顺序是通过链表中的指针链接次序实现的 。


(链表和我们生活中最接近的就是火车了。)
2、单链表的实现
接下来我们来实现单链表的增删查改
头文件
#pragma once
#include <stdio.h>
#include <assert.h>
#include <stdlib.h>
typedef int SLDataType;
//链表的创建
typedef struct SListNode
{
SLDataType data;//val
struct SListNode* next;//存储下一个结点的地址
}SListNode,SLN;
//打印链表
void SListPrint(SListNode* phead);
//尾插
void SListPushBack(SListNode** pphead, SLDataType x);
//头插
void SListPushFront(SListNode** pphead, SLDataType x);
//尾删
void SListPopBack(SListNode** pphead);
//头删
void SListPopFront(SListNode** pphead);
//查找
SListNode* SListFind(SListNode* phead, SLDataType x);
//在pos位置之前插入
void SListInsert(SListNode** pphead, SListNode* pos, SLDataType x);
//删除pos位置
void SListErase(SListNode** pphead, SListNode* pos);
//在pos位置之后插入
void SlistInserAfter(SListNode* pos, SLDataType x);
//删除pos后的值
void SlistEraseAfter(SListNode* pos);
//用完销毁
void SListDestroy(SListNode** pphead);函数的实现
(1)打印链表
void SListPrint(SListNode* phead)
{
assert(phead);
SListNode* cur = phead;
if (cur == NULL)
{
printf("SList is NULL\n");
}
while (cur != NULL)
{
printf("%d->", cur->data);
cur = cur->next;
}
printf("NULL\n");
}(2)动态申请结点
将一个data x动态申请结点。

SListNode* BuySList(SLDataType x)
{
SListNode* newnode = (SListNode*)malloc(sizeof(SListNode));
if (newnode == NULL)
{
printf("malloc fail\n");
exit(-1);
}
else
{
newnode->data = x;
newnode->next = NULL;
}
return newnode;
}(3)尾插


void SListPushBack(SListNode** pphead, SLDataType x)
{
assert(pphead);
SListNode* newnode = BuySList(x);
if (*pphead == NULL)
{
*pphead = newnode;
}
else
{
//找尾
SListNode* tail = *pphead;
while (tail->next != NULL)
{
tail = tail->next;
}
//走完循环找到尾
tail->next = newnode;
}
}(4)头插

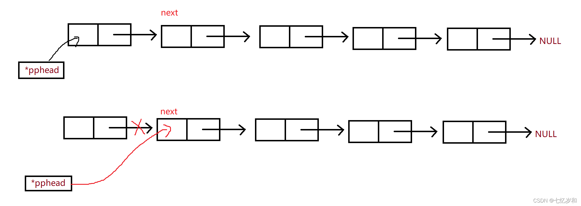
void SListPushFront(SListNode** pphead, SLDataType x)
{
assert(pphead);
SListNode* newnode = BuySList(x);
newnode->next = *pphead;
*pphead = newnode;
}(5)尾删

void SListPopBack(SListNode** pphead)
{
assert(pphead);
//当链表只有一个结点时
if (*pphead == NULL)
{
printf("SListNode is NULL\n");
return;
}
//当链表只有一个结点时
else if ((*pphead)->next == NULL)
{
free(*pphead);
*pphead = NULL;
}
//当链表有多个结点时
else
{
SListNode* tail = *pphead;
while (tail->next->next != NULL)
{
tail = tail->next;
}
free(tail->next);
tail->next = NULL;
}
}(6)头删

void SListPopFront(SListNode** pphead)
{
assert(pphead);
if (*pphead == NULL)
{
printf("SList is NULL\n");
return;
}
else
{
SListNode* next = (*pphead)->next;
free(*pphead);
*pphead = next;
}
}(7)查找
SListNode* SListFind(SListNode* phead, SLDataType x)
{
assert(phead);
SListNode* cur = phead;
while (cur != NULL)
{
if (cur->data == x)
{
return cur;
}
//如果没找到就往下走
cur = cur->next;
}
//循环完成后还没找到就说明链表中没有该值
return NULL;
}(8)在pos之前插入


void SListInsert(SListNode** pphead, SListNode* pos, SLDataType x)
{
assert(pphead);
assert(pos);
//pos是第一个位置
if (pos == *pphead)
{
SListPushFront(pphead, x);
}
//pos不是第一个位置
else
{
SListNode* prev = *pphead;
while (prev->next != pos)
{
prev = prev->next;
}
SListNode* newnode = BuySList(x);
prev->next = newnode;
newnode->next = pos;
}
}(9)删除pos

void SListErase(SListNode** pphead, SListNode* pos)
{
assert(pphead);
assert(pos);
//1、头结点为空
if (*pphead == NULL)
{
printf("SList is NULL\n");
return;
}
//2、删除第一个结点
else if (pos == *pphead)
{
SListPopFront(pphead);
}
//3、其他结点
else
{
SListNode* prev = *pphead;
while (prev->next != pos)
{
prev = prev->next;
}
prev->next = pos->next;
free(pos);
pos = NULL;
}
}(10)在pos之后插入
相对于在pos之前插入,在pos后插入可以不用传头结点,无论pos在哪个位置都适用。

void SListInsertAfter(SListNode* pos, SLDataType x)
{
assert(pos);
SListNode* newnode = BuySList(x);
SListNode* next = pos->next;
pos->next = newnode;
newnode->next = next;
//下面这种方式也可以
/*SListNode* newnode = BuySList(x);
newnode->next = pos->next;
pos->next = newnode;*/
}(11)在pos后删除

void SListEraseAfter(SListNode* pos)
{
assert(pos);
SListNode* next = pos->next;
if (next)
{
pos->next = next->next;
free(next);
next = NULL;
}
}(12)最后用完记得销毁
void SListDestroy(SListNode** pphead)
{
assert(pphead);
SListNode* cur = *pphead;
while (cur)
{
SListNode* next = cur->next;
free(cur);
cur = next;
}
*pphead = NULL;
}3、各功能的测试
#include "SList.h"
void test1()
{
SListNode* slist = NULL;
//测试尾插
SListPushBack(&slist, 1);
SListPushBack(&slist, 2);
SListPushBack(&slist, 3);
SListPushFront(&slist, 5);
SListPushFront(&slist, 4);
SListPrint(slist);
//测试头插
SListPushFront(&slist, 5);
SListPushFront(&slist, 4);
SListPrint(slist);
//测试尾删
SListPopBack(&slist);
SListPopBack(&slist);
SListPrint(slist);
//测试头删
SListPopFront(&slist);
SListPopFront(&slist);
SListPopFront(&slist);
SListPrint(slist);
//测试查找
SListNode* ret1 = SListFind(slist, 5);
printf("%d\n", ret1->data);
/*SListNode* ret2 = SListFind(slist, 2);
printf("%d\n", ret2->data);*/
//pos前插测试
SListNode* pos = SListFind(slist, 1);
if (pos)
{
SListInsert(&slist,pos,3);
}
SListPrint(slist);
pos = SListFind(slist, 1);
if (pos)
{
SListInsert(&slist, pos, 10);
}
SListPrint(slist);
//删除pos测试
pos = SListFind(slist, 10);
if (pos)
{
SListErase(&slist, pos);
}
SListPrint(slist);
//测试在pos后插入
pos = SListFind(slist, 3);
if (pos)
{
SListInsertAfter(pos, 6);
}
SListPrint(slist);
pos = SListFind(slist, 1);
if (pos)
{
SListInsertAfter(pos, 8);
}
SListPrint(slist);
//测试删除pos后的值
pos = SListFind(slist, 1);
if (pos)
{
SListEraseAfter(pos);
}
SListPrint(slist);
}
int main()
{
test1();
return 0;
}运行结果:

单链表的实现到此结束,如果你还想更进一步,请关注后续----单链表OJ,让你从此不再迷茫!
到此这篇关于C语言数据结构实例讲解单链表的实现的文章就介绍到这了,更多相关C语言 单链表内容请搜索编程学习网以前的文章希望大家以后多多支持编程学习网!
沃梦达教程
本文标题为:C语言数据结构实例讲解单链表的实现
基础教程推荐
猜你喜欢
- VisualStudio2010安装教程 2023-01-05
- 利用QT设计秒表功能 2023-05-30
- C语言植物大战数据结构二叉树递归 2023-04-09
- character-encoding – Linux中最常见的C语言编码(和Unix?) 2023-11-21
- C语言数组长度的计算方法实例总结(sizeof与strlen) 2023-04-26
- 纯C++代码详解二叉树相关操作 2023-05-15
- Qt数据库应用之实现通用数据库请求 2023-03-18
- C语言的三种条件判断语句你都了解吗 2023-03-05
- g++: const 丢弃限定符 2022-10-07
- 05-C语言进阶——动态内存管理 2023-11-20
