垂距法是指根据中间顶点到其前、后两相邻顶点连线的距离的大小,来确定是否保留该顶点的一种线要素顶点压缩算法。本文将利用这一算法实现提取离散坐标数据特征点,需要的可以参考下
垂距法是指根据中间顶点到其前、后两相邻顶点连线的距离的大小,来确定是否保留该顶点的一种 线要素顶点压缩 算法。当求得的距离大于给定的限差(阈值)时,保留该顶点,否则删除该顶点(如下图所示)。
一般使用所有点到直线距离的 中位数 作为阈值。同时,本人所编写的工具函数不仅可以处理二维数据点,三维甚至更高维度的数据点依旧可以处理。


1.工具函数
怕大家找不到工具函数,这里放在最前面啦:
function [newPntSet,vertPnt]=getFeaturePnt(pntSet)
% @author:slandarer
% newPntSet : 特征点
% vertPnt : 原始曲线垂足
[rows,cols]=size(pntSet);
if rows<4||cols<2,error('数据点过少或维度异常');end
innerPntSet=pntSet(2:end-1,:); % 内部点
adjPnt1V=innerPntSet-pntSet(1:end-2,:); % 当前点与前一点向量
adjPnt2V=pntSet(3:end,:)-pntSet(1:end-2,:);% 当前点的两个相邻点向量
adjPnt2V=adjPnt2V./vecnorm(adjPnt2V')'; % 归一化
lVert=sum(adjPnt1V.*adjPnt2V,2);
vertPnt=adjPnt2V.*lVert+pntSet(1:end-2,:); % 获取垂足
vertL=vecnorm((innerPntSet-vertPnt)'); % 计算垂线距离
vertL(isinf(vertL)|isnan(vertL))=0; % 修正/0的情况
innerPntSet(vertL<median(vertL),:)=[]; % 删掉特征性不强的点
newPntSet=[pntSet(1,:);innerPntSet;pntSet(end,:)];
end2.基础使用(二维)
这里随机生成一组二维数据(两列),取出特征点后并绘图:
% 随机构造数据
X=linspace(0,25,10)';
Y=randi([0,10],[10,1]);
pntSet=[X,Y];
% 获取特征点
[nPntSet,vertPnt]=getFeaturePnt(pntSet);
% 坐标区域修饰
hold on
ax=gca;
ax.DataAspectRatio=[1,1,1];
% 绘制原始数据曲线
plot(pntSet(:,1),pntSet(:,2),'Color',[0 0.4470 0.7410],'LineWidth',2,'Marker','*');
% 绘制新数据曲线
plot(nPntSet(:,1),nPntSet(:,2),'Color',[0.6350 0.0780 0.1840 .7],'LineWidth',2,'Marker','s');
legend('original-curve','feature-curve')
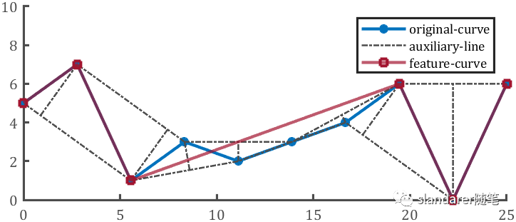
3.使用并修饰绘图(二维)
就把辅助线也画上并各种加属性呗,需要注意的是,垂足并不一定在相邻两点的连线上,有时候是在其延长线上,但因为怕麻烦这里延长线就没有画:
% 随机构造数据
X=linspace(0,25,10)';
Y=randi([0,10],[10,1]);
pntSet=[X,Y];
% 获取特征点
[nPntSet,vertPnt]=getFeaturePnt(pntSet);
% 坐标区域修饰
hold on
ax=gca;
ax.YLim=[0,10];
ax.DataAspectRatio=[1,1,1];
ax.Color=[1,1,1];
ax.XColor=[1,1,1].*.3;
ax.YColor=[1,1,1].*.3;
ax.LineWidth=1.5;
ax.FontName='cambria';
% 绘制原始数据曲线
l1=plot(pntSet(:,1),pntSet(:,2),'Color',[0 0.4470 0.7410],'LineWidth',2,'Marker','*');
% 绘制辅助线及垂线
innerPntSet=pntSet(2:end-1,:);
l2=plot([innerPntSet(:,1),vertPnt(:,1)]',[innerPntSet(:,2),vertPnt(:,2)]','Color',[.3,.3,.3],'LineWidth',1.2,'LineStyle','-.');
plot([pntSet(3:end,1),pntSet(1:end-2,1)]',[pntSet(3:end,2),pntSet(1:end-2,2)]','Color',[.3,.3,.3],'LineWidth',1.2,'LineStyle','-.')
% 绘制新数据曲线
l3=plot(nPntSet(:,1),nPntSet(:,2),'Color',[0.6350 0.0780 0.1840 .7],'LineWidth',2,'Marker','s');
% 增添图例
legend([l1,l2(1),l3],{'original-curve','auxiliary-line','feature-curve'});



4.三维数据
也是几乎完全相同的使用方式,不过绘图用的plot3:
% 随机构造数据
X=linspace(0,25,10)';
Y=randi([0,10],[10,1]);
Z=randi([0,10],[10,1]);
pntSet=[X,Y,Z];
% 获取特征点
[nPntSet,vertPnt]=getFeaturePnt(pntSet);
% 坐标区域修饰
hold on
grid on
ax=gca;
ax.YLim=[0,10];
ax.ZLim=[0,10];
ax.DataAspectRatio=[1,1,1];
ax.Color=[1,1,1];
ax.XColor=[1,1,1].*.3;
ax.YColor=[1,1,1].*.3;
ax.ZColor=[1,1,1].*.3;
ax.LineWidth=1.5;
ax.FontName='cambria';
% 绘制原始数据曲线
l1=plot3(pntSet(:,1),pntSet(:,2),pntSet(:,3),'Color',[0 0.4470 0.7410],'LineWidth',2,'Marker','*');
% 绘制辅助线
innerPntSet=pntSet(2:end-1,:);
l2=plot3([innerPntSet(:,1),vertPnt(:,1)]',[innerPntSet(:,2),vertPnt(:,2)]',...
[innerPntSet(:,3),vertPnt(:,3)]','Color',[.3,.3,.3],'LineWidth',1.2,'LineStyle','-.');
plot3([pntSet(3:end,1),pntSet(1:end-2,1)]',[pntSet(3:end,2),pntSet(1:end-2,2)]',...
[pntSet(3:end,3),pntSet(1:end-2,3)]','Color',[.3,.3,.3],'LineWidth',1.2,'LineStyle','-.')
% 绘制新数据曲线
l3=plot3(nPntSet(:,1),nPntSet(:,2),nPntSet(:,3),'Color',[0.6350 0.0780 0.1840 .7],'LineWidth',2,'Marker','s');
% 增添图例
legend([l1,l2(1),l3],{'original-curve','auxiliary-line','feature-curve'});
view(3)

以上就是Matlab利用垂距法实现提取离散坐标数据特征点的详细内容,更多关于Matlab垂距法的资料请关注编程学习网其它相关文章!
沃梦达教程
本文标题为:Matlab利用垂距法实现提取离散坐标数据特征点
基础教程推荐
猜你喜欢
- C语言数组长度的计算方法实例总结(sizeof与strlen) 2023-04-26
- g++: const 丢弃限定符 2022-10-07
- 纯C++代码详解二叉树相关操作 2023-05-15
- C语言的三种条件判断语句你都了解吗 2023-03-05
- character-encoding – Linux中最常见的C语言编码(和Unix?) 2023-11-21
- Qt数据库应用之实现通用数据库请求 2023-03-18
- 利用QT设计秒表功能 2023-05-30
- VisualStudio2010安装教程 2023-01-05
- C语言植物大战数据结构二叉树递归 2023-04-09
- 05-C语言进阶——动态内存管理 2023-11-20
