这篇文章主要介绍了C++实现数组中元素组合出最大值,具有很好的参考价值,希望对大家有所帮助。如有错误或未考虑完全的地方,望不吝赐教
数组中元素组合出最大值

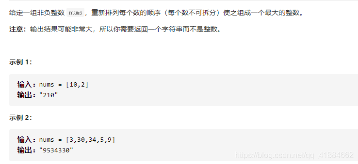
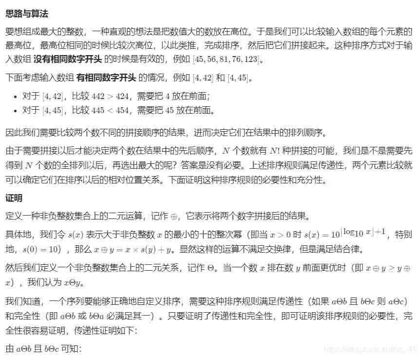
如题:这可以算是一个算法类


class Solution {
public:
string largestNumber(vector<int>& nums) {
string res;
sort(nums.begin(), nums.end(), [](const int& x, const int& y) {//自定义一个排序序列方式
long long sx = 10, sy = 10;
while (sx <= x)sx *= 10;//sx,sy的实质就是对应x,y的位数,如果x<10,那么他就是一位,
while (sy <= y)sy *= 10;//y跟他组合放在他前面y需要后面加一个0即可
return x * sy + y > y * sx + x;
});
if (!nums[0])return "0";排除数组元素全是0的情况
for (int i = 0; i < nums.size(); i++) {
res += to_string(nums[i]);
}
return res;
}
};
数组或vector求最大值最小值
可以用max_element()及min_element()函数,二者返回的都是迭代器或指针。
头文件:#include<algorithm>
1.求数组的最大值或最小值
1)vector容器
- 例
vector<int> v;- 最大值:
int maxValue = *max_element(v.begin(),v.end()); - 最小值:
int minValue = *min_element(v.begin(),v.end());2)普通数组
- 例
a[]={1,2,3,4,5,6};- 最大值:
int maxValue = *max_element(a,a+6); - 最小值:
int minValue = *min_element(a,a+6);2.求数组最大值最小值对应的下标
1)vector容器
- 例
vector<int> v;- 最大值下标:
int maxPosition = max_element(v.begin(),v.end()) - v.begin(); - 最小值下标:
int minPosition = min_element(v.begin(),v.end()) - v.begin();2)普通数组
- 例
a[]={1,2,3,4,5,6};- 最大值下标:
int maxPosition = max_element(a,a+6) - a; - 最小值下标:
int minPosition = min_element(a,a+6) - a;注意:返回的是第一个最大(小)元素的位置。
以上为个人经验,希望能给大家一个参考,也希望大家多多支持编程学习网。
沃梦达教程
本文标题为:C++实现数组中元素组合出最大值
基础教程推荐
猜你喜欢
- Qt数据库应用之实现通用数据库请求 2023-03-18
- 纯C++代码详解二叉树相关操作 2023-05-15
- 利用QT设计秒表功能 2023-05-30
- VisualStudio2010安装教程 2023-01-05
- character-encoding – Linux中最常见的C语言编码(和Unix?) 2023-11-21
- C语言植物大战数据结构二叉树递归 2023-04-09
- 05-C语言进阶——动态内存管理 2023-11-20
- C语言数组长度的计算方法实例总结(sizeof与strlen) 2023-04-26
- g++: const 丢弃限定符 2022-10-07
- C语言的三种条件判断语句你都了解吗 2023-03-05
