这篇文章主要介绍了Spring系列中的beanFactory与ApplicationContext,文章围绕主题展开详细的内容介绍,具有一定的参考价值,需要的小伙伴可以参考一下
一、BeanFactory
BeanFactory 是 Spring 的“心脏”。它就是 Spring IoC 容器的真面目。Spring 使用 BeanFactory 来实例化、配置和管理 Bean。
BeanFactory:是IOC容器的核心接口, 它定义了IOC的基本功能,我们看到它主要定义了getBean方法。getBean方法是IOC容器获取bean对象和引发依赖注入的起点。方法的功能是返回特定的名称的Bean。
BeanFactory 是初始化 Bean 和调用它们生命周期方法的“吃苦耐劳者”。注意,BeanFactory 只能管理单例(Singleton)Bean 的生命周期。它不能管理原型(prototype,非单例)Bean 的生命周期。这是因为原型 Bean 实例被创建之后便被传给了客户端,容器失去了对它们的引用。
BeanFactory有着庞大的继承、实现体系,有众多的子接口、实现类。
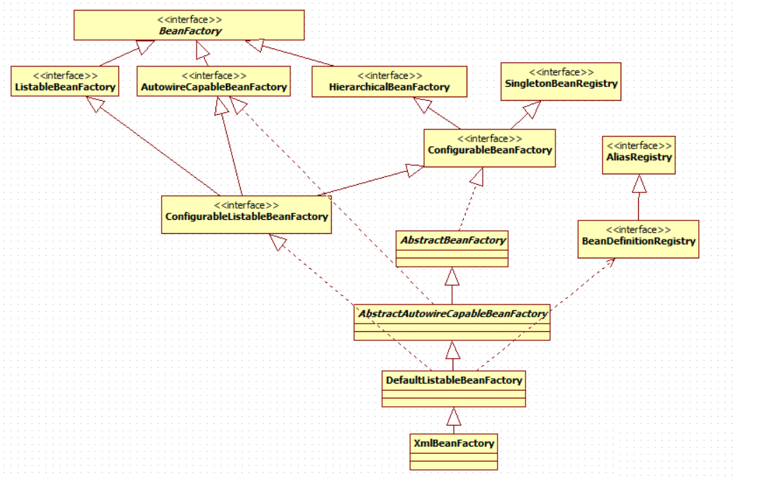
来看一下BeanFactory的基本类体系结构(接口为主):

这是我画的BeanFactory基本的类体系结构,这里没有包括强大的ApplicationContext体系。
具体:
- 1、BeanFactory作为一个主接口不继承任何接口,暂且称为一级接口。
- 2、有3个子接口继承了它,进行功能上的增强。这3个子接口称为二级接口。
- 3、ConfigurableBeanFactory可以被称为三级接口,对二级接口HierarchicalBeanFactory进行了再次增强,它还继承了另一个外来的接口SingletonBeanRegistry
- 4、ConfigurableListableBeanFactory是一个更强大的接口,继承了上述的所有接口,无所不包,称为四级接口。
- (这4级接口是BeanFactory的基本接口体系。继续,下面是继承关系的2个抽象类和2个实现类:)
- 5、AbstractBeanFactory作为一个抽象类,实现了三级接口ConfigurableBeanFactory大部分功能。
- 6、AbstractAutowireCapableBeanFactory同样是抽象类,继承自AbstractBeanFactory,并额外实现了二级接口AutowireCapableBeanFactory
- 7、DefaultListableBeanFactory继承自AbstractAutowireCapableBeanFactory,实现了最强大的四级接口ConfigurableListableBeanFactory,并实现了一个外来接口BeanDefinitionRegistry,它并非抽象类。
- 8、最后是最强大的XmlBeanFactory,继承自DefaultListableBeanFactory,重写了一些功能,使自己更强大。
总结:
BeanFactory的类体系结构看似繁杂混乱,实际上由上而下井井有条,非常容易理解。
再来看一下BeanFactory的源码:
<pre>package org.springframework.beans.factory; public interface BeanFactory { /** * 用来引用一个实例,或把它和工厂产生的Bean区分开,就是说,如果一个FactoryBean的名字为a,那么,&a会得到那个Factory */ String FACTORY_BEAN_PREFIX = "&"; /* * 四个不同形式的getBean方法,获取实例 */ Object getBean(String name) throws BeansException; <T> T getBean(String name, Class<T> requiredType) throws BeansException; <T> T getBean(Class<T> requiredType) throws BeansException;
Object getBean(String name, Object... args) throws BeansException; boolean containsBean(String name); // 是否存在
boolean isSingleton(String name) throws NoSuchBeanDefinitionException;// 是否为单实例
boolean isPrototype(String name) throws NoSuchBeanDefinitionException;// 是否为原型(多实例)
boolean isTypeMatch(String name, Class<?> targetType) throws NoSuchBeanDefinitionException;// 名称、类型是否匹配
Class<?> getType(String name) throws NoSuchBeanDefinitionException; // 获取类型
String[] getAliases(String name);// 根据实例的名字获取实例的别名
}</pre>具体:
- 1、4个获取实例的方法。getBean的重载方法。
- 2、4个判断的方法。判断是否存在,是否为单例、原型,名称类型是否匹配。
- 3、1个获取类型的方法、一个获取别名的方法。根据名称获取类型、根据名称获取别名。一目了然!
总结:
这10个方法,很明显,这是一个典型的工厂模式的工厂接口。
BeanFactory最常见的实现类为XmlBeanFactory,可以从classpath或文件系统等获取资源。
<pre>(1)File file = new File("fileSystemConfig.xml");
Resource resource = new FileSystemResource(file);
BeanFactory beanFactory = new XmlBeanFactory(resource);</pre><pre>(2)
Resource resource = new ClassPathResource("classpath.xml");
BeanFactory beanFactory = new XmlBeanFactory(resource);</pre>XmlBeanFactory可以加载xml的配置文件。假设我们有一个Car类:
<pre>package spring.ioc.demo1; public class Car { private String brand; private String color; private int maxSpeed; public String getBrand() { return brand;
} public void setBrand(String brand) { this.brand = brand;
} public String getColor() { return color;
} public void setColor(String color) { this.color = color;
} public int getMaxSpeed() { return maxSpeed;
} public void setMaxSpeed(int maxSpeed) { this.maxSpeed = maxSpeed;
} public String toString(){ return "the car is:"+ getBrand() + ", color is:" +getColor() +", maxspeed is:"+getMaxSpeed();
} public Car() {
} public Car(String brand, String color, int maxSpeed) { this.brand = brand; this.color = color; this.maxSpeed = maxSpeed;
} public void introduce() {
System.out.println("brand:" + brand + ";color:" + color + ";maxSpeed:"
+ maxSpeed);
}
}</pre>我们通过在applicationContext.xml中配置:
<pre><bean id="car1" class="spring.ioc.demo1.Car" p:brand="spring注入-红旗001" p:color="spring注入-紫色" p:maxSpeed="520" /></pre>通过XmlBeanFactory实现启动Spring IoC容器:
<pre>public static void main(String[] args) {
ResourcePatternResolver resolver = new PathMatchingResourcePatternResolver();
Resource res = resolver.getResource("classpath:applicationContext.xml");
BeanFactory factory = new XmlBeanFactory(res);
//ApplicationContext factory=new ClassPathXmlApplicationContext("applicationContext.xml");
Car car = factory.getBean("car1",Car.class);
System.out.println("car对象已经初始化完成");
System.out.println(car.getMaxSpeed());
}</pre>- 1. XmlBeanFactory通过Resource装载Spring配置信息冰启动IoC容器,然后就可以通过factory.getBean从IoC容器中获取Bean了。
- 2. 通过BeanFactory启动IoC容器时,并不会初始化配置文件中定义的Bean,初始化动作发生在第一个调用时。
- 3. 对于单实例(singleton)的Bean来说,BeanFactory会缓存Bean实例,所以第二次使用getBean时直接从IoC容器缓存中获取Bean。
二、ApplicationContext
如果说BeanFactory是Spring的心脏,那么ApplicationContext就是完整的躯体了,ApplicationContext由BeanFactory派生而来,提供了更多面向实际应用的功能。在BeanFactory中,很多功能需要以编程的方式实现,而在ApplicationContext中则可以通过配置实现。
BeanFactorty接口提供了配置框架及基本功能,但是无法支持spring的aop功能和web应用。而ApplicationContext接口作为BeanFactory的派生,因而提供BeanFactory所有的功能。而且
ApplicationContext还在功能上做了扩展,相较于BeanFactorty,ApplicationContext还提供了以下的功能:
- (1)MessageSource, 提供国际化的消息访问
- (2)资源访问,如URL和文件
- (3)事件传播特性,即支持aop特性
- (4)载入多个(有继承关系)上下文 ,使得每一个上下文都专注于一个特定的层次,比如应用的web层
ApplicationContext:是IOC容器另一个重要接口, 它继承了BeanFactory的基本功能, 同时也继承了容器的高级功能,如:MessageSource(国际化资源接口)、ResourceLoader(资源加载接口)、ApplicationEventPublisher(应用事件发布接口)等。
三、二者区别
1.BeanFactroy采用的是延迟加载形式来注入Bean的,即只有在使用到某个Bean时(调用getBean()),才对该Bean进行加载实例化,这样,我们就不能发现一些存在的Spring的配置问题。而ApplicationContext则相反,它是在容器启动时,一次性创建了所有的Bean。这样,在容器启动时,我们就可以发现Spring中存在的配置错误。 相对于基本的BeanFactory,ApplicationContext 唯一的不足是占用内存空间。当应用程序配置Bean较多时,程序启动较慢。
BeanFacotry延迟加载,如果Bean的某一个属性没有注入,BeanFacotry加载后,直至第一次使用调用getBean方法才会抛出异常;而ApplicationContext则在初始化自身是检验,这样有利于检查所依赖属性是否注入;所以通常情况下我们选择使用 ApplicationContext。
应用上下文则会在上下文启动后预载入所有的单实例Bean。通过预载入单实例bean ,确保当你需要的时候,你就不用等待,因为它们已经创建好了。
2.BeanFactory和ApplicationContext都支持BeanPostProcessor、BeanFactoryPostProcessor的使用,但两者之间的区别是:BeanFactory需要手动注册,而ApplicationContext则是自动注册。(Applicationcontext比 beanFactory 加入了一些更好使用的功能。而且 beanFactory 的许多功能需要通过编程实现而 Applicationcontext 可以通过配置实现。比如后处理 bean , Applicationcontext 直接配置在配置文件即可而 beanFactory 这要在代码中显示的写出来才可以被容器识别。 )
3.beanFactory主要是面对与 spring 框架的基础设施,面对 spring 自己。而 Applicationcontex 主要面对与 spring 使用的开发者。基本都会使用 Applicationcontex 并非 beanFactory 。
四、总结
作用:
- 1. BeanFactory负责读取bean配置文档,管理bean的加载,实例化,维护bean之间的依赖关系,负责bean的声明周期。
- 2. ApplicationContext除了提供上述BeanFactory所能提供的功能之外,还提供了更完整的框架功能:
- a. 国际化支持
- b. 资源访问:Resource rs = ctx. getResource(“classpath:config.properties”), “file:c:/config.properties”
- c. 事件传递:通过实现ApplicationContextAware接口
- 3. 常用的获取ApplicationContext
FileSystemXmlApplicationContext:从文件系统或者url指定的xml配置文件创建,参数为配置文件名或文件名数组,有相对路径与绝对路径。
<pre>ApplicationContext factory=new FileSystemXmlApplicationContext("src/applicationContext.xml");
ApplicationContext factory=new FileSystemXmlApplicationContext("E:/Workspaces/MyEclipse 8.5/Hello/src/applicationContext.xml");</pre>ClassPathXmlApplicationContext:从classpath的xml配置文件创建,可以从jar包中读取配置文件。
ClassPathXmlApplicationContext 编译路径总有三种方式:
<pre>ApplicationContext factory = new ClassPathXmlApplicationContext("classpath:applicationContext.xml");
ApplicationContext factory = new ClassPathXmlApplicationContext("applicationContext.xml");
ApplicationContext factory = new ClassPathXmlApplicationContext("file:E:/Workspaces/MyEclipse 8.5/Hello/src/applicationContext.xml");</pre>XmlWebApplicationContext:从web应用的根目录读取配置文件,需要先在web.xml中配置,可以配置监听器或者servlet来实现
<pre><listener>
<listener-class>org.springframework.web.context.ContextLoaderListener</listener-class>
</listener></pre>或
<pre><servlet>
<servlet-name>context</servlet-name>
<servlet-class>org.springframework.web.context.ContextLoaderServlet</servlet-class>
<load-on-startup>1</load-on-startup>
</servlet></pre>这两种方式都默认配置文件为web-inf/applicationContext.xml,也可使用context-param指定配置文件
<pre><context-param>
<param-name>contextConfigLocation</param-name>
<param-value>/WEB-INF/myApplicationContext.xml</param-value>
</context-param></pre>到此这篇关于Spring系列中的beanFactory与ApplicationContext的文章就介绍到这了,更多相关Spring beanFactory与ApplicationContext内容请搜索编程学习网以前的文章希望大家以后多多支持编程学习网!
本文标题为:Spring系列中的beanFactory与ApplicationContext
基础教程推荐
- JavaWeb 实现验证码功能(demo) 2024-04-14
- Java编写实现窗体程序显示日历 2023-01-02
- 是否适合从javabean类更新数据库? 2023-11-04
- JSP 动态树的实现 2023-12-17
- 运用El表达式截取字符串/获取list的长度实例 2023-08-01
- 深入理解约瑟夫环的数学优化方法 2024-03-07
- Java中EnvironmentAware 接口的作用 2023-01-23
- Java+mysql实现学籍管理系统 2023-03-16
- springboot下使用shiro自定义filter的个人经验分享 2024-02-27
- 使用Java和WebSocket实现网页聊天室实例代码 2024-02-25
