这篇文章主要介绍了Spring Boot 使用 Disruptor 做内部高性能消息队列,工作中遇到项目使用Disruptor做消息队列,对你没看错,不是Kafka,也不是rabbitmq。Disruptor有个最大的优点就是快,还有一点它是开源的哦,下面做个简单的记录
工作中遇到项目使用Disruptor做消息队列,对你没看错,不是Kafka,也不是rabbitmq。Disruptor有个最大的优点就是快,还有一点它是开源的哦,下面做个简单的记录.

Disruptor介绍
- Disruptor 是英国外汇交易公司LMAX开发的一个高性能队列,研发的初衷是解决内存队列的延迟问题(在性能测试中发现竟然与I/O操作处于同样的数量级)。基于 Disruptor 开发的系统单线程能支撑每秒 600 万订单,2010 年在 QCon 演讲后,获得了业界关注。
- Disruptor是一个开源的Java框架,它被设计用于在生产者—消费者(producer-consumer problem,简称PCP)问题上获得尽量高的吞吐量(TPS)和尽量低的延迟。
- 从功能上来看,Disruptor 是实现了“队列”的功能,而且是一个有界队列。那么它的应用场景自然就是“生产者-消费者”模型的应用场合了。
- Disruptor是LMAX在线交易平台的关键组成部分,LMAX平台使用该框架对订单处理速度能达到600万TPS,除金融领域之外,其他一般的应用中都可以用到Disruptor,它可以带来显著的性能提升。
- 其实Disruptor与其说是一个框架,不如说是一种设计思路,这个设计思路对于存在“并发、缓冲区、生产者—消费者模型、事务处理”这些元素的程序来说,Disruptor提出了一种大幅提升性能(TPS)的方案。
- Disruptor的github主页:https://github.com/LMAX-Exchange/disruptor
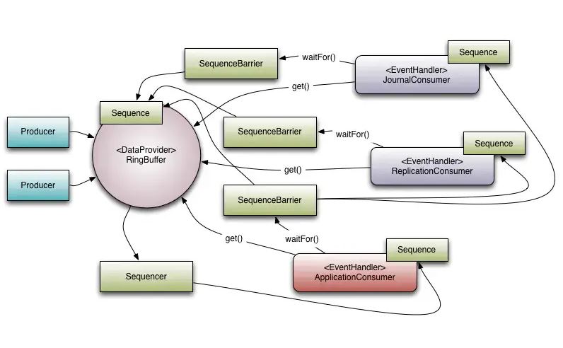
Disruptor 的核心概念
先从了解 Disruptor 的核心概念开始,来了解它是如何运作的。下面介绍的概念模型,既是领域对象,也是映射到代码实现上的核心对象。
Ring Buffer
如其名,环形的缓冲区。曾经 RingBuffer 是 Disruptor 中的最主要的对象,但从3.0版本开始,其职责被简化为仅仅负责对通过 Disruptor 进行交换的数据(事件)进行存储和更新。在一些更高级的应用场景中,Ring Buffer 可以由用户的自定义实现来完全替代。
Sequence Disruptor
通过顺序递增的序号来编号管理通过其进行交换的数据(事件),对数据(事件)的处理过程总是沿着序号逐个递增处理。一个 Sequence 用于跟踪标识某个特定的事件处理者( RingBuffer/Consumer )的处理进度。虽然一个 AtomicLong 也可以用于标识进度,但定义 Sequence 来负责该问题还有另一个目的,那就是防止不同的 Sequence 之间的CPU缓存伪共享(Flase Sharing)问题。(注:这是 Disruptor 实现高性能的关键点之一,网上关于伪共享问题的介绍已经汗牛充栋,在此不再赘述)。
Sequencer
Sequencer 是 Disruptor 的真正核心。此接口有两个实现类 SingleProducerSequencer、MultiProducerSequencer ,它们定义在生产者和消费者之间快速、正确地传递数据的并发算法。
Sequence Barrier
用于保持对RingBuffer的 main published Sequence 和Consumer依赖的其它Consumer的 Sequence 的引用。Sequence Barrier 还定义了决定 Consumer 是否还有可处理的事件的逻辑。
Wait Strategy
定义 Consumer 如何进行等待下一个事件的策略。(注:Disruptor 定义了多种不同的策略,针对不同的场景,提供了不一样的性能表现)
Event
在 Disruptor 的语义中,生产者和消费者之间进行交换的数据被称为事件(Event)。它不是一个被 Disruptor 定义的特定类型,而是由 Disruptor 的使用者定义并指定。
EventProcessor
EventProcessor 持有特定消费者(Consumer)的 Sequence,并提供用于调用事件处理实现的事件循环(Event Loop)。
EventHandler
Disruptor 定义的事件处理接口,由用户实现,用于处理事件,是 Consumer 的真正实现。
Producer
即生产者,只是泛指调用 Disruptor 发布事件的用户代码,Disruptor 没有定义特定接口或类型。

案例-demo
通过下面8个步骤,你就能将Disruptor Get回家啦:
1.添加pom.xml依赖
<dependency>
<groupId>com.lmax</groupId>
<artifactId>disruptor</artifactId>
<version>3.3.4</version>
</dependency>2.消息体Model
/**
* 消息体
*/
@Data
public class MessageModel {
private String message;
}3.构造EventFactory
public class HelloEventFactory implements EventFactory<MessageModel> {
@Override
public MessageModel newInstance() {
return new MessageModel();
}
}4.构造EventHandler-消费者
@Slf4j
public class HelloEventHandler implements EventHandler<MessageModel> {
@Override
public void onEvent(MessageModel event, long sequence, boolean endOfBatch) {
try {
//这里停止1000ms是为了确定消费消息是异步的
Thread.sleep(1000);
log.info("消费者处理消息开始");
if (event != null) {
log.info("消费者消费的信息是:{}",event);
}
} catch (Exception e) {
log.info("消费者处理消息失败");
}
log.info("消费者处理消息结束");
}
}5.构造BeanManager
/**
* 获取实例化对象
*/
@Component
public class BeanManager implements ApplicationContextAware {
private static ApplicationContext applicationContext = null;
@Override
public void setApplicationContext(ApplicationContext applicationContext) throws BeansException {
this.applicationContext = applicationContext;
}
public static ApplicationContext getApplicationContext() { return applicationContext; }
public static Object getBean(String name) {
return applicationContext.getBean(name);
}
public static <T> T getBean(Class<T> clazz) {
return applicationContext.getBean(clazz);
}
}6.构造MQManager
@Configuration
public class MQManager {
@Bean("messageModel")
public RingBuffer<MessageModel> messageModelRingBuffer() {
//定义用于事件处理的线程池, Disruptor通过java.util.concurrent.ExecutorSerivce提供的线程来触发consumer的事件处理
ExecutorService executor = Executors.newFixedThreadPool(2);
//指定事件工厂
HelloEventFactory factory = new HelloEventFactory();
//指定ringbuffer字节大小,必须为2的N次方(能将求模运算转为位运算提高效率),否则将影响效率
int bufferSize = 1024 * 256;
//单线程模式,获取额外的性能
Disruptor<MessageModel> disruptor = new Disruptor<>(factory, bufferSize, executor,
ProducerType.SINGLE, new BlockingWaitStrategy());
//设置事件业务处理器---消费者
disruptor.handleEventsWith(new HelloEventHandler());
// 启动disruptor线程
disruptor.start();
//获取ringbuffer环,用于接取生产者生产的事件
RingBuffer<MessageModel> ringBuffer = disruptor.getRingBuffer();
return ringBuffer;
}7.构造Mqservice和实现类-生产者
public interface DisruptorMqService {
/**
* 消息
* @param message
*/
void sayHelloMq(String message);
}
@Slf4j
@Component
@Service
public class DisruptorMqServiceImpl implements DisruptorMqService {
@Autowired
private RingBuffer<MessageModel> messageModelRingBuffer;
@Override
public void sayHelloMq(String message) {
log.info("record the message: {}",message);
//获取下一个Event槽的下标
long sequence = messageModelRingBuffer.next();
try {
//给Event填充数据
MessageModel event = messageModelRingBuffer.get(sequence);
event.setMessage(message);
log.info("往消息队列中添加消息:{}", event);
} catch (Exception e) {
log.error("failed to add event to messageModelRingBuffer for : e = {},{}",e,e.getMessage());
} finally {
//发布Event,激活观察者去消费,将sequence传递给改消费者
//注意最后的publish方法必须放在finally中以确保必须得到调用;如果某个请求的sequence未被提交将会堵塞后续的发布操作或者其他的producer
messageModelRingBuffer.publish(sequence);
}
}
}8.构造测试类及方法
@Slf4j
@RunWith(SpringRunner.class)
@SpringBootTest(classes = DemoApplication.class)
public class DemoApplicationTests {
@Autowired
private DisruptorMqService disruptorMqService;
/**
* 项目内部使用Disruptor做消息队列
* @throws Exception
*/
@Test
public void sayHelloMqTest() throws Exception{
disruptorMqService.sayHelloMq("消息到了,Hello world!");
log.info("消息队列已发送完毕");
//这里停止2000ms是为了确定是处理消息是异步的
Thread.sleep(2000);
}
}测试运行结果:
2020-04-05 14:31:18.543 INFO 7274 --- [ main] c.e.u.d.d.s.Impl.DisruptorMqServiceImpl : record the message: 消息到了,Hello world!
2020-04-05 14:31:18.545 INFO 7274 --- [ main] c.e.u.d.d.s.Impl.DisruptorMqServiceImpl : 往消息队列中添加消息:MessageModel(message=消息到了,Hello world!)
2020-04-05 14:31:18.545 INFO 7274 --- [ main] c.e.utils.demo.DemoApplicationTests : 消息队列已发送完毕
2020-04-05 14:31:19.547 INFO 7274 --- [pool-1-thread-1] c.e.u.d.disrupMq.mq.HelloEventHandler : 消费者处理消息开始
2020-04-05 14:31:19.547 INFO 7274 --- [pool-1-thread-1] c.e.u.d.disrupMq.mq.HelloEventHandler : 消费者消费的信息是:MessageModel(message=消息到了,Hello world!)
2020-04-05 14:31:19.547 INFO 7274 --- [pool-1-thread-1] c.e.u.d.disrupMq.mq.HelloEventHandler : 消费者处理消息结束总结
其实 生成者 -> 消费者 模式是很常见的,通过一些消息队列也可以轻松做到上述的效果。不同的地方在于,Disruptor 是在内存中以队列的方式去实现的,而且是无锁的。这也是 Disruptor 为什么高效的原因。
到此这篇关于Spring Boot 使用 Disruptor 做内部高性能消息队列的文章就介绍到这了,更多相关Spring Boot 内部高性能消息队列内容请搜索编程学习网以前的文章希望大家以后多多支持编程学习网!
本文标题为:Spring Boot 使用 Disruptor 做内部高性能消息队列
基础教程推荐
- 是否适合从javabean类更新数据库? 2023-11-04
- JSP 动态树的实现 2023-12-17
- springboot下使用shiro自定义filter的个人经验分享 2024-02-27
- 深入理解约瑟夫环的数学优化方法 2024-03-07
- 运用El表达式截取字符串/获取list的长度实例 2023-08-01
- JavaWeb 实现验证码功能(demo) 2024-04-14
- Java中EnvironmentAware 接口的作用 2023-01-23
- 使用Java和WebSocket实现网页聊天室实例代码 2024-02-25
- Java+mysql实现学籍管理系统 2023-03-16
- Java编写实现窗体程序显示日历 2023-01-02
