这篇文章主要介绍了PHP7下安装并使用xhprof性能分析工具,对性能感兴趣的朋友,可以研究下
该 xhprof 版本是从 https://github.com/longxinH/xhprof 获取
安装 xhprof
cd xhprof/extension/
phpize
./configure
make
然后在/etc/php.ini中根据情况加入
extension=xhprof.so
执行
php -m | grep xhprof
可以看见输出,说明php扩展安装成功,然后重启Apache或者php-fpm
运行
可以直接运行从github上clone下来的文件里面example目录下的那个例子
输出如下
Array
(
[main()] => Array
(
[ct] => 1
[wt] => 9
)
)
---------------
Assuming you have set up the http based UI for
XHProf at some address, you can view run at
http://<xhprof-ui-address>/index.php?run=592567308784c&source=xhprof_foo
然后复制index.php后面的?run=592567308784c&source=xhprof_foo
访问
xhprof_html/index.php?run=592567308784c&source=xhprof_foo
可看见输出

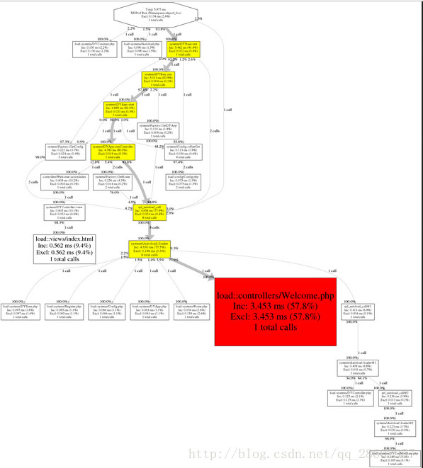
点击中间的 View Full Callgraph 即可看见性能分析图片
报错
failed to execute cmd:" dot -Tpng". stderr:sh: dot:command not found。
//解决方案yum install graphviz
随机应变
比如想测试自己的项目,例如一款框架的性能分析。
复制xhprof_lib/utils/下的两个文件
xhprof_lib.php和xhprof_runs.php到入口文件同级目录,然后在入口文件起始位置添加
// start profiling
xhprof_enable();
结束位置添加
// stop profiler
$xhprof_data = xhprof_disable();
// display raw xhprof data for the profiler run
print_r($xhprof_data);
include_once "xhprof_lib.php";
include_once "xhprof_runs.php";
// save raw data for this profiler run using default
// implementation of iXHProfRuns.
$xhprof_runs = new XHProfRuns_Default();
// save the run under a namespace "xhprof_foo"
$run_id = $xhprof_runs->save_run($xhprof_data, "xhprof_foo");
echo "---------------\n".
"Assuming you have set up the http based UI for \n".
"XHProf at some address, you can view run at \n".
"http://<xhprof-ui-address>/index.php?run=$run_id&source=xhprof_foo\n".
"---------------\n";
即可得到如上所示的那个url,然后再次去访问
http://***/xhprof_html/index.php?run=*****&source=xhprof_foo
得到如下所示页面

查看图片

图中红色的部分为性能比较低,耗时比较长的部分,我们可以根据根据哪些函数被标记为红色对系统的代码进行优化
补充
Function Name:方法名称。
Calls:方法被调用的次数。
Calls%:方法调用次数在同级方法总数调用次数中所占的百分比。
Incl.Wall Time(microsec):方法执行花费的时间,包括子方法的执行时间。(单位:微秒)
IWall%:方法执行花费的时间百分比。
Excl. Wall Time(microsec):方法本身执行花费的时间,不包括子方法的执行时间。(单位:微秒)
EWall%:方法本身执行花费的时间百分比。
Incl. CPU(microsecs):方法执行花费的CPU时间,包括子方法的执行时间。(单位:微秒)
ICpu%:方法执行花费的CPU时间百分比。
Excl. CPU(microsec):方法本身执行花费的CPU时间,不包括子方法的执行时间。(单位:微秒)
ECPU%:方法本身执行花费的CPU时间百分比。
Incl.MemUse(bytes):方法执行占用的内存,包括子方法执行占用的内存。(单位:字节)
IMemUse%:方法执行占用的内存百分比。
Excl.MemUse(bytes):方法本身执行占用的内存,不包括子方法执行占用的内存。(单位:字节)
EMemUse%:方法本身执行占用的内存百分比。
Incl.PeakMemUse(bytes):Incl.MemUse峰值。(单位:字节)
IPeakMemUse%:Incl.MemUse峰值百分比。
Excl.PeakMemUse(bytes):Excl.MemUse峰值。单位:(字节)
EPeakMemUse%:Excl.MemUse峰值百分比。
以上就是PHP7下安装并使用xhprof性能分析工具的详细内容,更多关于PHP7下安装并使用xhprof的资料请关注编程学习网其它相关文章!
本文标题为:PHP7下安装并使用xhprof性能分析工具
基础教程推荐
- Yii框架连表查询操作示例 2023-02-13
- PHP实现抽奖系统的示例代码 2023-06-26
- PHP+MySQL+sphinx+scws实现全文检索功能详解 2023-01-31
- php实现数组筛选奇数和偶数示例 2024-02-05
- php数组函数序列之array_sum() – 计算数组元素值之和 2024-01-15
- 设定php简写功能的方法 2023-03-17
- PHP判断一个字符串是否是回文字符串的方法 2024-01-31
- php实现构建排除当前元素的乘积数组方法 2022-11-23
- PHP手机短信验证码实现流程详解 2022-10-18
- PHP实现文件下载【实例分享】 2024-04-27
