目录1.Vue的组件为什么要export default2.Vue的生命周期3.MVVM模式的理解4.VUE双向绑定原理5.v-model6.watch和computed的优缺点与区别7.VUE通信8.Vue性能优化方法9.VUE-Router10.VueX11.其他1.Vue的组件为什么要ex...
目录
- 1.Vue的组件为什么要export default
- 2.Vue的生命周期
- 3.MVVM模式的理解
- 4.VUE双向绑定原理
- 5.v-model
- 6.watch和computed的优缺点与区别
- 7.VUE通信
- 8.Vue性能优化方法
- 9.VUE-Router
- 10.VueX
- 11.其他
1.Vue的组件为什么要export default
参考文章
Vue 的模块机制
Vue 是通过 webpack 实现的模块化,因此可以使用 import 来引入模块,例如:

此外,你还可以在 bulid/webpack.base.conf.js 文件中修改相关配置:

意思是,你的模块可以省略 “.js”,".vue",“.json” 后缀,weebpack 会在之后自动添加上;可以用 “@” 符号代替 “src” 字符串等。
export 用来导出模块,Vue 的单文件组件通常需要导出一个对象,这个对象是 Vue 实例的选项对象,以便于在其它地方可以使用 import 引入。
而 new Vue() 相当于一个构造函数,在入口文件 main.js 构造根组件的同时,如果根组件还包含其它子组件,那么 Vue 会通过引入的选项对象构造其对应的 Vue 实例,最终形成一棵组件树。
export 和export default 的区别在于:export 可以导出多个命名模块
export default 只能导出一个默认模块
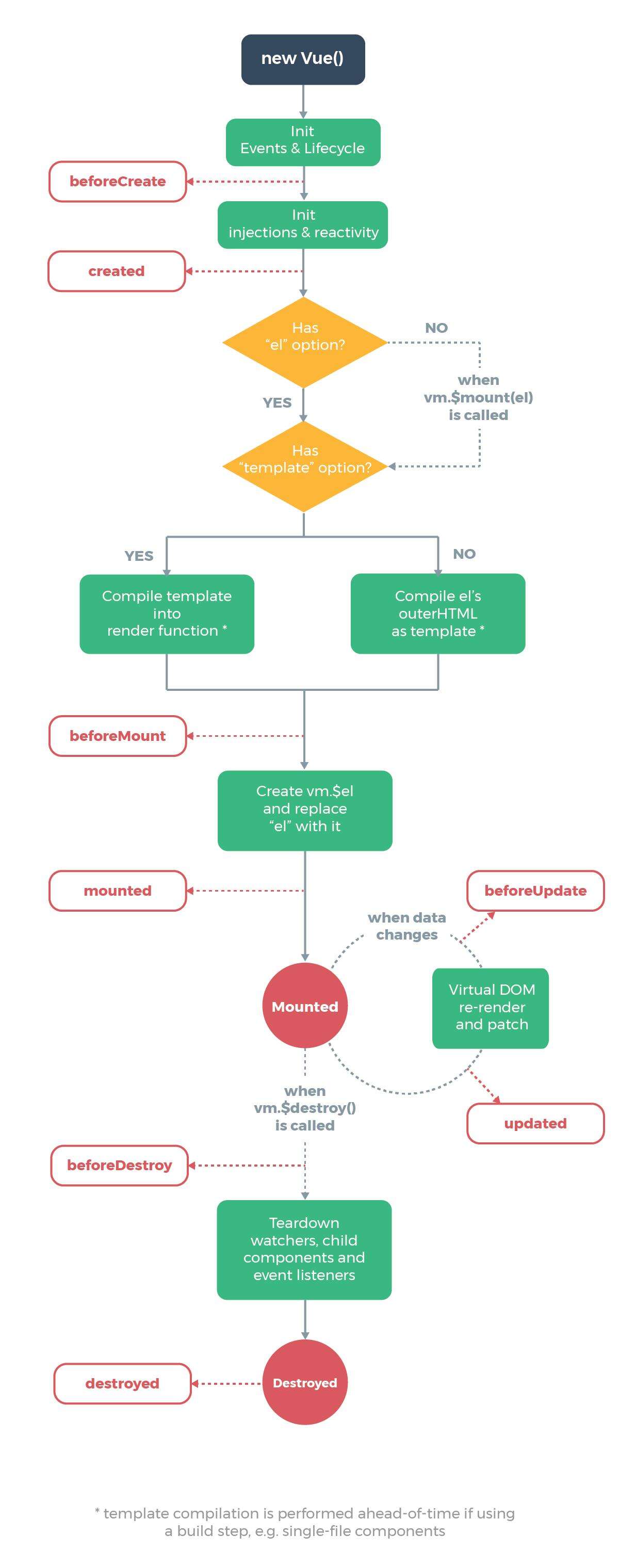
2.Vue的生命周期

1.beforeCreate
在数据观测和初始化事件还未开始,VUE实例的挂载元素$el和数据对象都为undefined
可以进行的事件:加loading事件
2.created
完成数据观测,属性和方法的运算,初始化事件,$el属性还没有显示出来
可以进行的事件:结束loading,请求数据为mounted作准备
3.beforeMount
在挂载开始之前被调用,相关的render函数首次被调用。实例已完成以下的配置:编译模板,把data里面的数据和模板生成html。注意此时还没有挂载html到页面上。($el和data都已经初始化,但仍是虚拟DOM节点)
4.Mounted
e
l
被
新
创
建
的
v
m
.
el被新创建的vm.
el被新创建的vm.el 替换,并挂载到实例上去之后调用。实例已完成以下的配置:用上面编译好的html内容替换el属性指向的DOM对象。完成模板中的html渲染到html页面中。(VUE实例挂载完成,data.filter成功渲染)
可以进行的事件:配合路由钩子使用
5.beforeUpdate
在数据更新之前调用,发生在虚拟DOM重新渲染和打补丁之前。可以在该钩子中进一步地更改状态,不会触发附加的重渲染过程。
6.Update
在由于数据更改导致的虚拟DOM重新渲染和打补丁之后调用。调用时,组件DOM已经更新,所以可以执行依赖于DOM的操作。然而在大多数情况下,应该避免在此期间更改状态,因为这可能会导致更新无限循环。该钩子在服务器端渲染期间不被调用。
7.beforeDestroy
在实例销毁之前调用。实例仍然完全可用。
8.destroyed
在实例销毁之后调用。调用后,所有的事件监听器会被移除,所有的子实例也会被销毁。该钩子在服务器端渲染期间不被调用。

3.MVVM模式的理解
MVVM 是 Model-View-ViewModel 的缩写。
Model代表数据模型,也可以在Model中定义数据修改和操作的业务逻辑。
View代表UI 组件,它负责将数据模型转化成UI 展现出来。
ViewModel监听模型数据的改变和控制视图行为、处理用户交互,简单理解就是一个同步View 和 Model的对象,连接Model和View。
ViewModel 通过双向数据绑定把 View 层和 Model 层连接了起来,而View 和 Model 之间的同步工作完全是自动的,无需人为干涉,因此开发者只需关注业务逻辑,不需要手动操作DOM, 不需要关注数据状态的同步问题,复杂的数据状态维护完全由 MVVM 来统一管理。
4.VUE双向绑定原理
mvvm 双向绑定,采用数据劫持结合发布者-订阅者模式的方式,通过 Object.defineProperty() 来劫持各个属性的 setter、getter,在数据变动时发布消息给订阅者,触发相应的监听回调。
要点:
实现一个数据监听器 Observer,能够对数据对象的所有属性进行监听,如有变动可拿到最新值并通知订阅者
实现一个指令解析器 Compile,对每个元素节点的指令进行扫描和解析,根据指令模板替换数据,以及绑定相应的更新函数
实现一个 Watcher,作为连接 Observer 和 Compile 的桥梁,能够订阅并收到每个属性变动的通知,执行指令绑定的相应回调函数,从而更新视图
mvvm 入口函数,整合以上三者
具体步骤:
需要 observe 的数据对象进行递归遍历,包括子属性对象的属性,都加上 setter 和 getter
compile 解析模板指令,将模板中的变量替换成数据,然后初始化渲染页面视图,并将每个指令对应的节点绑定更新函数,添加监听数据的订阅者,一旦数据有变动,收到通知,更新视图
Watcher 订阅者是 Observer 和 Compile 之间通信的桥梁,待属性变动 dep.notice() 通知时,调用自身的 update() 方法,并触发Compile 中绑定的回调。
5.v-model
v-bind="message" @input="message=$event.target.value"
v-model利用的是 Object.defineProperty 方法
Object.defineProperty (要添加或修改属性的对象, …属性名, 特征对象)
在添加属性是可以设置属性以下的特性:
1.是否只读
2.是否可删除
3.是否可遍历
4.可以为属性注册像改变事件一样的函数
代码示例
let nameValue = ''
let obj = {}
Object.defineProperty(obj, 'name', {
set(value){
console.log('属性被赋值')
nameValue = value
},
get(){
console.log('属性被获取值')
return nameValue
}
})
6.watch和computed的优缺点与区别
计算属性是自动监听依赖值的变化,从而动态返回内容;监听是一个过程,在监听的值变化时,可以触发一个回调,并做一些事情。
区别
1.computed具有缓存性,不会重复计算,适用于一个数据受多个数据影响/当数据变化需要执行异步或开销较大的操作。
2.watch不具有缓存性,适用于一个数据影响多个数据/存在复杂逻辑的操作。
补充
1.watch同样可以实现监听多个数据
利用computed将多个数据整合成一个对象,再用watch监听合成的对象。
2.computed 和 methods 的区别
methods是一个方法,它可以接受参数,而computed不能。但computed是可以缓存的,methods不可以。
3.computed 是否能依赖其它组件的数据?
computed可以依赖其他computed,甚至是其他组件的data
4.watch 是一个对象时,它有哪些选项?
handler(处理事件)
deep 是否深度 (可以利用这个选项监听对象中的属性变动)
immediate 是否立即执行
7.VUE通信
1.props / $emit 父子间传值
2.$emit / $on 任何组件间的通信(父子、兄弟、跨级)
3.VUEX
4.$attrs / $listeners 父子、跨级
5.$attrs表示没有被props继承的数据
6.provide / inject 跨级组件(非响应式,provide改变inject不变)
7.使用方法类似与props
8.$parent / $children 与 ref
8.Vue性能优化方法
https://www.jianshu.com/p/c2e39b653746
9.VUE-Router
Hash模式
history模式
10.VueX
Vuex 是一个专为 Vue.js 应用程序开发的状态管理模式。它采用集中式存储管理应用的所有组件的状态,并以相应的规则保证状态以一种可预测的方式发生变化
什么情况下我应该使用 Vuex?
Vuex 可以帮助我们管理共享状态,并附带了更多的概念和框架。这需要对短期和长期效益进行权衡。
如果您不打算开发大型单页应用,使用 Vuex 可能是繁琐冗余的。确实是如此——如果您的应用够简单,您最好不要使用 Vuex。一个简单的 store 模式 (opens new window)就足够您所需了。但是,如果您需要构建一个中大型单页应用,您很可能会考虑如何更好地在组件外部管理状态,Vuex 将会成为自然而然的选择。引用 Redux 的作者 Dan Abramov 的话说就是:
11.其他
常见面试题:知乎
本文标题为:Vue的一些问题的整理
基础教程推荐
- vue离线环境如何安装脚手架vue-cli 2025-01-19
- 浅析canvas元素的html尺寸和css尺寸对元素视觉的影响 2024-04-26
- JS前端广告拦截实现原理解析 2024-04-22
- 关于文字内容过长,导致文本内容超出html 标签宽度的解决方法之自动换行 2023-10-28
- 浅谈Vue2和Vue3的数据响应 2023-10-08
- 基于Vue制作组织架构树组件 2024-04-08
- js禁止页面刷新与后退的方法 2024-01-08
- this[] 指的是什么内容 讨论 2023-11-30
- CSS3的几个标签速记(推荐) 2024-04-07
- Ajax实现动态加载数据 2023-02-01
